Projects
About
Contact
Projects
About
Contact
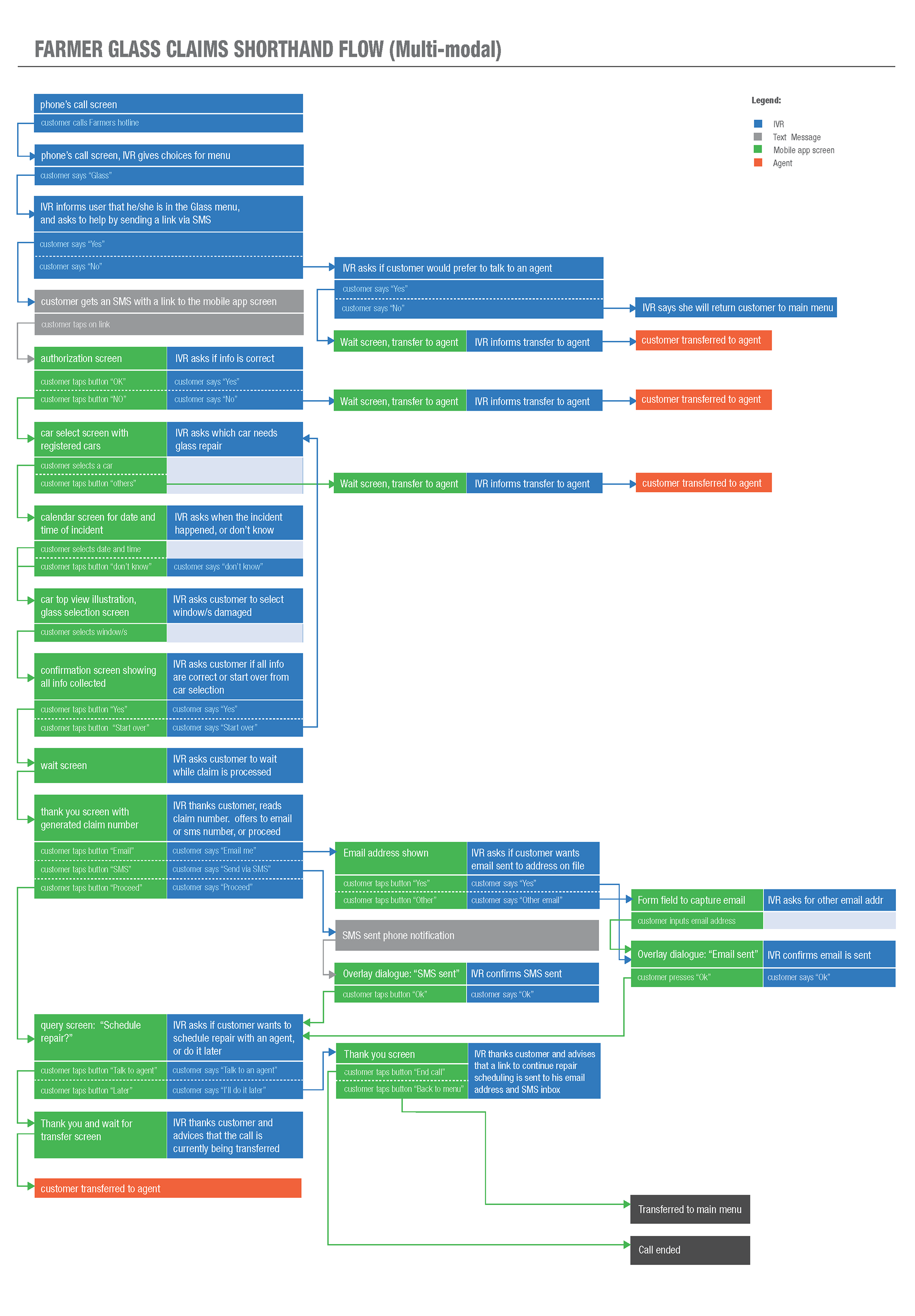
Farmer's Shorthand Flow and Wireframes
Shorthand high level flow study and wireframes for Farmer's
↑
Back to Top